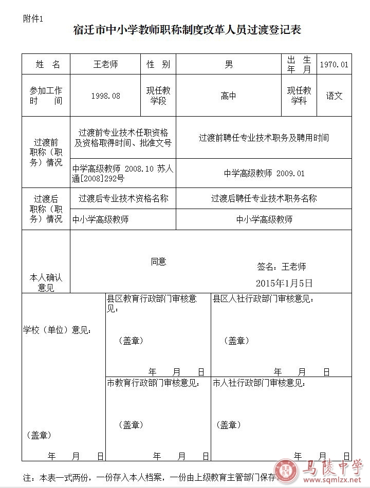
各处室、年级组:
因多数教师的职称证书上交办理岗位聘任,且中一和中二职称的教师的批准文号在职称证书上,为了更好做好职称过渡工作,特将职称过渡表上报时间延迟到1月9日下午17点前。请各部门、年级组上报职称过渡表时,要连同职称证书一块上交,同时上报签到表,并在签到表中注明上交情况,未上交的要注明原因。
特此通知。
校办
2014年12月30日
1997-2013年中小学教师高级专业技术资格批文文号
|
序号 |
年 份 |
职称文号 |
备注 |
|
1 |
1997年 |
苏人复[1997]90号 |
|
|
2 |
1998年 |
苏人复[1998]184号 |
|
|
3 |
1999年 |
宿人通[1999]84号(苏人通[1999]285号) |
|
|
4 |
2000年 |
宿人通[2000]78号(苏人通[2000]339号) |
|
|
5 |
2001年 |
苏人通[2001]371号 |
|
|
6 |
2002年 |
苏人通[2002]323号 |
|
|
7 |
2003年 |
宿人通[2003]81号(苏人通[2003]246号) |
|
|
8 |
2004年 |
宿人通[2004]96号(苏人通[2004]327号) |
|
|
9 |
2005年 |
宿人通[2005]93号(苏人通[2005]328号) |
|
|
10 |
2006年 |
宿人通[2006]123号(苏人通[2006]298号) |
|
|
11 |
2007年 |
宿人通[2007]116号(苏人通[2007]319号) |
|
|
12 |
2008年 |
苏人通[2008]292号 |
|
|
13 |
2009年 |
苏人社(R)通[2009]110号 |
|
|
14 |
2010年 |
宿人社发[2010]228号(苏人社发[2010]465号) |
|
|
15 |
2011年 |
宿人社发[2011]325号(苏人社发[2011]520号) |
|
|
16 |
2012年 |
宿人社发[2012]355号(苏人社函[2012]538号) |
|
|
17 |
2013年 |
宿人社发[2013]311号(苏人社发[2013]406号 |
|
备注:以上文件号供各位老师在填写职称过渡相关表格时使用,填写省、市文件号都有效。
马陵中学丨让阅读成为生命底色——马陵中学积极推动阅读实践活动
马陵中学丨墨香润校,春联暖心——马陵中学工会组织师生写春联送祝福活动
马陵中学丨我校开展“美育润心,艺绘华章”第二届师生美术书法作品展暨艺术展演活动
马陵中学丨为青春写下重要“注解”——我校举办女生专场法治讲座
马陵中学|省教科工会领导莅临我校调研慰问
马陵中学│风雪砺初心,担当暖校园——马陵中学组织干部师生奋战除冰雪
马陵中学丨细研深耕,逐梦新程——高一年级管理部召开十二月份学情调研成绩分析会
马陵中学丨策马启新程,献血传温暖——马陵中学教职工踊跃参与爱心献血活动
马陵中学│深耕融合教学,斩获省级荣誉——我校杜梅老师课例入选省级人工智能应用典型课例
马陵中学│数字赋能教学,匠心铸就精品——我校王笑老师省赛获评“精品课”
喜报|数字赋能结硕果陵中学子展锋芒——我校学子在市人工智能与机器人大赛中斩获两项一等奖
马陵中学│守正笃行筑思想,精耕细作提质量——马陵中学召开十二月份月度工作会议
马陵中学丨欢歌笑语庆元旦凝心聚力谱新篇——马陵中学2026年元旦教职工文体活动圆满举行
马陵中学│聚焦课标新变化锚定教学提质点——马陵中学12月教研活动圆满举行
关于聘任孙越冬等同志专业技术职务的公示
总机电话:0527-80907101
办公室:0527-84213941
传真:0527-80907123
地址:宿迁市滨河路10号

扫码关注省陵中公众号